最高法发布《中国海事审判(2018—2021)》
蓝色而广阔的海洋承载着人类长久的梦想。坚持陆海统筹,加快建设海洋强国,是实现中华民族伟大复兴的重大战略任务。海事审判依法保障海洋强国建设,在维护国家海洋权益、保护海洋生态环境、促进海洋经济高质量发展方面肩负重要责任。
自海事法院设立以来,中国海事审判日益发展。我国已经建成亚太海事司法中心,正向着建设国际海事司法中心的目标迈进。
2018年到2021年期间,全球贸易局势复杂多变,世界航运经济波动加剧,世纪疫情影响深远,百年未有之大变局加速演进。全国海事审判三级法院坚持以习近平新时代中国特色社会主义思想为指导,深入学习贯彻习近平法治思想,坚守初心、勇担使命,服务和保障党和国家工作大局,充分发挥海事审判职能作用,各方面工作取得新的进展,国际影响力进一步扩大。中国海事审判向着建设国际海事司法中心的目标,凝心聚力,砥砺前行,在蓝天碧海之间书写新的篇章。
一、全国海事审判与执行基本情况
(一)总体情况
2018年至2021年,全国海事审判三级法院受理各类海事海商、海事行政、海事刑事以及海事执行案件132633件,审执结133309件。
附表一:2018-2021年全国海事审判与执行收案一览表

附表二:2018-2021年全国海事审判与执行结案一览表

(二)各类海事案件概况
2018年至2021年,全国海事审判三级法院受理海事海商案件89384件,结案88764件(海商案件占比60.78%,海事诉讼特别程序案件占比16.7%,海事案件占比7.67%,其他海事海商案件占比14.85%);受理海事行政案件4339件,结案4227件。海事法院试点受理海事刑事案件45件(不含指定管辖案件、请示案件),其中宁波海事法院41件,海口海事法院4件。
附表三:2018—2021年全国海事案件类型分布图

附表四:2018—2021年全国海事案件案由分布图

(三)涉外涉港澳台案件情况
2018年至2021年,全国海事审判三级法院共受理涉外案件10397件、涉港澳台案件2693件;审结涉外案件10611件、涉港澳台案件2782件。其中十一家海事法院一审新收涉外案件9226件、涉港澳台案件1410件;审结涉外案件9437件、涉港澳台案件1435件。案件涉及一百多个国家和地区。所涉国家数量排名前五的有巴哈马、美国、新加坡、德国、丹麦。
(四)扣押、拍卖船舶情况
2018年至2021年,十一家海事法院扣押船舶2717艘,其中外籍船舶105艘,港澳台籍船舶24艘。拍卖船舶1252艘,其中外籍船舶30艘,港澳台籍船舶9艘。被扣押外籍船舶数量前五的船旗国依次为俄罗斯、巴拿马、利比里亚、马绍尔群岛、越南。被拍卖外籍船舶数量前五的船旗国依次为利比里亚、巴拿马、马绍尔群岛、伯利兹、新加坡。
(五)执行情况
2018年至2021年,十一家海事法院受理海事执行案件38795件,结案39897件。
附表五:2018—2021年全国海事执行案件收结案对比一览表

二、充分发挥海事审判职能,助力建设海洋强国
建设海洋强国是实现中华民族伟大复兴的重大战略任务,是中国特色社会主义事业的重要组成部分。海事审判直接服务于外贸航运、海洋开发,事关国家司法主权、海洋权益,肩负着服务保障海洋强国建设的重要任务。全国海事审判三级法院主动服务和保障党和国家工作大局,充分发挥海事审判职能作用,坚定维护国家海洋权益,有力促进海洋经济发展,大力推进海洋生态保护,为服务保障高水平对外开放和海洋强国建设做出积极贡献,取得了令人瞩目的优异成绩。
(一)坚持科学谋划,服务保障国家战略
为充分发挥海事审判服务保障国家重大战略、推动构建新发展格局的重要作用,最高人民法院围绕服务保障高水平对外开放和加快建设海洋强国,深化顶层设计、鼓励对接地方,自2018年至2021年,先后出台《关于为海南全面深化改革开放提供司法服务和保障的意见》《关于为粤港澳大湾区建设提供司法服务和保障的意见》《关于人民法院进一步为“一带一路”建设提供司法服务和保障的意见》《关于人民法院为中国(上海)自由贸易试验区临港新片区建设提供司法服务和保障的意见》《关于人民法院服务保障进一步扩大对外开放的指导意见》《关于支持和保障深圳建设中国特色社会主义先行示范区的意见》《关于人民法院为海南自由贸易港建设提供司法服务和保障的意见》《关于人民法院支持和保障浦东新区高水平改革开放打造社会主义现代化建设引领区的意见》等一系列司法文件,指导海事审判各级法院提高司法效能、创新审判机制、强化队伍建设,充分发挥海事司法在维护国家海洋权益、保护海洋生态环境、推动海洋经济发展方面的重要作用,为海南自由贸易港建设、珠三角港口群国际竞争力提升、上海全球枢纽港建设、长三角区域一体化发展、深圳全球海洋中心城市建设、浦东国际航运中心核心区建设、西部陆海新通道建设等提供有力的司法服务和保障。各地海事法院结合各自区位优势,主动对接当地海事司法新需求,制定相应的实施意见,就海事司法服务保障高水平对外开放、京津冀协同发展、中国(上海)自贸试验区建设、长江三角洲区域一体化发展、长江经济带高质量发展等国家战略实施,发布情况通报及典型案例,各项务实举措成效突出。
(二)依法行使海事司法管辖权,维护国家海洋权益
海事法院对我国管辖海域依法行使司法管辖权,平等保护中外当事人合法权益,维护我海洋权益。2018年5月,厦门海事法院审理的陈某某、詹某某诉阿利兹航运公司船舶碰撞损害责任纠纷案公开宣判,各方当事人均服判息诉。该案是我国海事法院受理的第二起发生在钓鱼岛海域的案件,充分彰显了人民法院依法持续对我国管辖海域实施有效司法管辖。2020年10月,最高人民法院指定海口海事法院作为海事刑事案件管辖试点法院,审理外籍渔民文某犯非法捕捞水产品罪和刑事附带环境民事公益诉讼案。海口海事法院于2021年3月3日公开宣判,以被告人文某非法捕捞水产品罪判处其有期徒刑并处驱逐出境,没收作案工具和非法所得,承担生态修复费用和生态评估费用。被告人文某表示服判不上诉。该案系发生在南海的外籍人员非法进入我国领海进行水产品捕捞的海事刑事案件,是我国海事司法加强海洋生态环境保护、打击海上违法犯罪活动,对我国管辖海域依法行使司法管辖权的典型案例,凸显了海事司法在维护国家海洋权益和海上安全方面的重要作用。
海事法院创新保障海洋权益的机制体系,充分发挥海事审判职能作用。海口海事法院出台《海上巡回法庭及岛屿审判点工作制度》,成立海上巡回法庭,开展海上巡回审判和法治宣传。同时,在西沙晋卿岛挂牌成立岛屿审判点,在三沙法庭驻地永兴岛开展常态化轮值办公。海事法院在我国管辖海域以多种形式加大海事司法管辖力度,彰显了坚决维护国家海洋权益的态度、责任和担当。
(三)加大海洋环境司法保护力度,保障海洋生态文明建设
保护海洋自然资源和生态环境是加快建设海洋强国、实现人海和谐共生的根本要求和基础保障,迫切需要不断加大海洋环境司法保护力度,为促进海洋生态文明建设提供强有力的服务与保障。海事司法作为海洋生态环境保护的重要力量之一,积极探索开展海洋生态环境的司法保护实践,构建守护碧海蓝天的有力司法防线。
不断完善配套规则体系。2018年1月15日起施行的《最高人民法院关于审理海洋自然资源与生态环境损害赔偿纠纷案件若干问题的规定》,明确该类诉讼的性质、索赔主体,完善损失认定的一般规则与替代方法,对规范统一裁判尺度,全面加强海洋环境司法保护发挥重要作用。2020年修订的《最高人民法院关于审理船舶油污损害赔偿纠纷案件若干问题的规定》,厘清了该类纠纷的案件管辖、责任限制、保险人或者财务保证人的抗辩及赔偿范围等问题,充分体现了中国加入的国际油污损害民事责任公约等国际公约的精神,为保护海洋环境提供了有力依据。海事司法实践中明确的裁判规则丰富和发展了海洋生态环境司法规则体系。海口海事法院审理的海南临高盈海船务有限公司诉三沙市渔政支队行政处罚案,通过正确适用相关法律和司法解释,对《濒危野生动植物种国际贸易公约》附录中的珊瑚、砗磲依法予以同等保护,维护三沙海域生态环境安全。北海海事法院审理的北海市乃志海洋科技有限公司诉北海市海洋与渔业局行政处罚案,明确了非法围填海的主体、共同违法行为的认定及海洋行政处罚裁量权的行使规则,对于维护国家海岸线安全、维系海域生态平衡具有积极意义。上述两案均入选最高人民法院第31批生物多样性保护专题指导性案例,确立了同类案件的裁判标准和裁判方法。
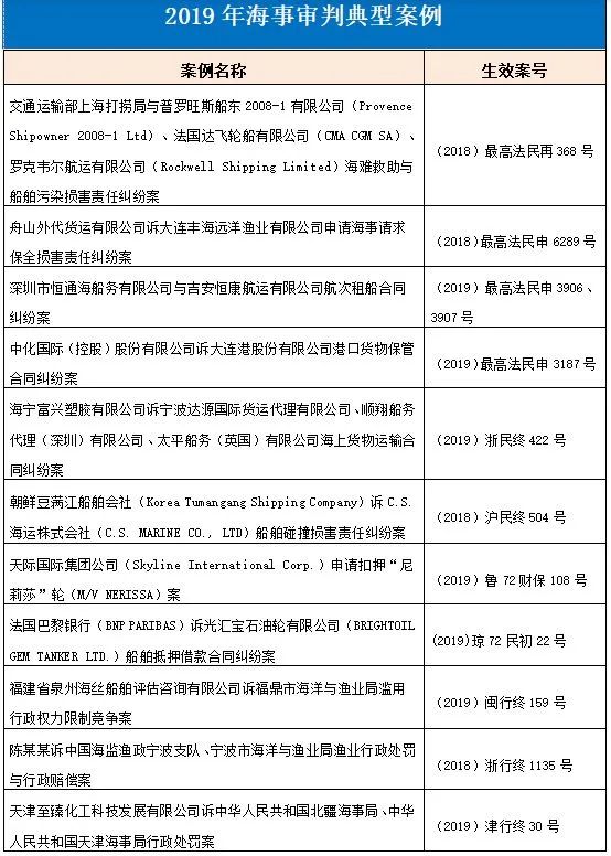
有序开展专业化审判实践。全国海事审判三级法院不断强化海洋环境司法的专业化审判机制,确保案件的高质量审理,加大海洋环境司法保护力度。最高人民法院在交通运输部上海打捞局与普罗旺斯船东2008-1有限公司(Provence Shipowner 2008-1 Ltd)、法国达飞轮船有限公司(CMA CGM SA)、罗克韦尔航运有限公司(Rockwell Shipping Limited)船舶污染损害责任纠纷再审案中,厘清了有关国内法与国际条约的调整边界,明确了船舶碰撞事故中非漏油船一方的油污损害赔偿责任及其相关的责任限制与责任限制基金分配规则,合理平衡了主权国家海洋环境利益与航运经营者商业利益之间的关系,展现了中国海洋生态司法保护的专业化水平。厦门海事法院审理的巴拿马籍“正利洛杉矶(APL LOS ANGELES)”轮燃油泄漏导致海洋污染损害责任纠纷案,邀请生态环境技术专家参与调解,发挥专业人士作用促成当事人达成调解协议,并将案件的受理情况和调解协议内容予以公告,保障了公众对海洋环境治理的参与和监督。海口海事法院审理首起由检察机关提起的海洋行政公益诉讼案件,责令海洋环境监督管理部门限期履职,履行了有效督促行政部门依法履职,保护海洋自然资源和生态环境的职责。海口海事法院发布海洋环境资源审判白皮书(2018-2020),总结海洋环境资源审判工作经验,提炼相关法律问题及解决建议,打造海洋环境资源保护亮点品牌。上海海事法院组建海洋环境保护专业审判团队,聘任专家陪审员和特邀咨询员,设置专业鉴定机构名录,不断完善专业化审判机制。专业化的审判实践,为确保海洋环境审判的高水准、高质效奠定了坚实基础。
建立高效司法保护合作机制。各海事法院牢固树立生态环境一体化发展理念,唱好“大合唱”,打造海洋生态司法协作的高水平样板。广州、海口、北海海事法院共建共享海洋环保司法合作平台,打造“北部湾—琼州海峡”海洋环境资源保护“朋友圈”,借助线上调解、线下协同工作模式,成功跨域调解海洋环境公益诉讼案件。天津、大连、青岛海事法院签署框架协议,建立联席会议机制,开展渤海生态环境司法保护协调联动和深度合作。各海事法院积极参加当地党委领导或政府主导下的多部门会商机制,加强与检察、公安、司法行政机关的协调配合。北海海事法院与海事局、海警局、海洋局等建立沟通会商、信息共享、工作交流机制,共同维护北部湾海洋生态环境和海域安全。
(四)深入实施海事审判精品战略,护航海洋经济高质量发展
全国海事审判三级法院紧紧围绕服务对外开放与海洋开发利用、外贸与航运经济发展、国际与地区航运中心建设等经济社会发展大局,优化审判资源配置,强化精品审判意识,全面提升海事审判公信力和影响力,拓展服务海洋经济发展的广度和深度。
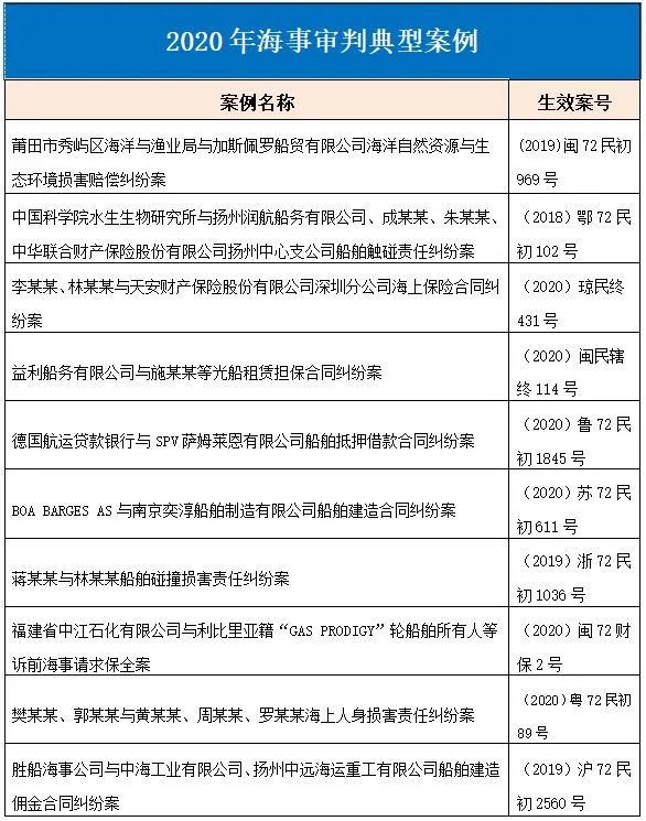
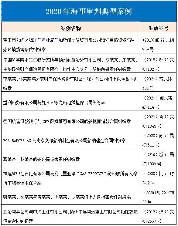
维护航运商贸秩序。一是依法审结涉及货物运输、综合物流、船舶碰撞等各类海事案件,保障航运安全,维护国际物流供应链的稳定,引导航运市场规范有序健康运行,服务航运经济发展。厦门海事法院在福建元成豆业有限公司与复兴航运有限公司(REVIVAL SHIPPING CO.,LTD)海上财产损害责任纠纷一案中,明确货物等级和品质指标不属于承运人提单批注义务的范围,为海运实务操作提供指引,维护提单在国际贸易中的流通性,保障交易安全和资金融通。宁波海事法院在蒋某某与林某某船舶碰撞损害责任纠纷案件中,准确解读船员无证驾驶与船舶所有人丧失海事赔偿责任限制的关系,对进一步规范水上交通秩序、维护船舶航行安全具有积极意义。武汉海事法院审理的中国科学院水生生物研究所与润航船务有限公司船舶触碰损害责任纠纷案件,判决船舶所有人和经营人对造成的养殖设施和珍稀鱼类物种损害承担连带赔偿责任,对加强船舶经营管理、维护长江航行秩序、促进长江经济带绿色可持续发展,具有积极的引领和规范作用。大连海事法院灵活运用海事强制令,帮助数百家进口冷链企业解决清关难题,加速疫情期间滞港集装箱及所载货物的流转,将船货双方的损失降至最低,促成海上货物运输、国际贸易和生产加工等一系列合同的顺利履行,为疫情下企业复工复产提供强大助力。二是加强对船舶修造、航运融资、航运保险等涉船舶先进制造业、现代服务业发展案件的审理,促进海事金融产业活跃增长,推动船舶产业转型升级,拓展航运服务产业链,助力优化航运发展软环境。上海海事法院审理的启东市顺丰远洋渔业公司与上海振华重工启东海洋工程股份有限公司船舶建造合同纠纷案件,综合双方当事人履约情况,准确认定违约责任,在国家大力推进远洋渔业发展背景下,对妥善化解因履行周期长、变更次数多、涉及金额高而引发的类似船舶建造合同纠纷,支持远洋渔业规范发展具有一定的参考意义。厦门海事法院审结标的额1.4亿元的厦船重工股份有限公司申请实现海事担保物权纠纷案,单个案件标的额创年度新高。天津海事法院于2018年发布《船舶融资租赁案件审判白皮书》及典型案例,做好相关法律问题解读和风险提示,积极为海事金融改革创新保驾护航。2021年5月上海海事法院发布中英文《服务保障船舶产业发展审判情况通报》,梳理相关工作举措、问题建议和典型案例,充分体现了海事司法为推动船舶产业持续健康发展、提升国际竞争力发挥的重要作用。
促进海洋经济发展。一是依法审理港口作业、码头建设、港口疏浚等纠纷,助力沿海沿江港口转型升级、推动港口资源优化整合,服务和保障门户港建设。北海海事法院审理中交天津航道局有限公司与防城港务集团有限公司建设工程施工合同纠纷案件,准确把握众多涉案方的利益诉求,依法认定各方责任,一审判决后各方当事人均服判息诉,充分体现了海事审判对港航新基建和海洋开发的支持,为海洋产业体系建设提供了有力支撑。南京、天津等海事法院紧密关注港口航运领域新科技发展动态,及时出台绿色港口、智慧港口建设服务保障措施,为加快建设世界一流港口提供司法助力。宁波海事法院于2020年发布《港口码头等水域工程建设纠纷审判情况报告》,结合纠纷特点提出精准法律建议,为深化实施涉海涉港领域供给侧结构性改革,继续打造浙江省“一体两翼多联”港口发展格局提供司法服务保障。二是妥善审理涉及海洋工程、邮轮旅游、海洋开发利用等案件,发挥海事司法在化解海洋经济矛盾纠纷、促进海洋经济要素运行方面的重要职能作用,促进海洋的科学开发利用,为海洋优势产业和新兴产业发展提供司法支持。厦门海事法院圆满审结以总投资近50亿元的海上风电场工程施工养殖损害赔偿纠纷等为代表的一批海洋工程、海洋新产业和新业态案件,为助力我国海洋工程设备创新、保障海洋经济发展提供有力司法保障。青岛海事法院和山东省高级人民法院审理我国首个全潜式深海养殖装备“深蓝一号”建造合同纠纷案,合理划分双方的责任、确定损失的数额,既注意保护出资方的合法权益,也注意保护研制建造单位的创新积极性,并积极探索判后调解模式,促成双方当事人在判决基础上达成和解并自动履行完毕,成为保障国产深远海渔业规模化养殖成功,助力我国海洋网箱养殖规模化和科技含量不断提高的新类型典型案例。上海海事法院审理羊某某与英国嘉年华邮轮有限公司海上人身损害责任纠纷案件,准确适用我国加入的《1974年海上旅客及其行李运输雅典公约》作出裁判,为推进邮轮旅游发展示范区和上海国际航运中心软实力建设持续升级提供司法指引。被告在判决后不仅及时履行赔偿义务,还针对判决认定采取积极的改进措施。该案被新加坡国立大学海商法数据库收录。
营造市场化法治化国际化营商环境。全国海事审判三级法院依法行使管辖权,恪守国际条约义务,尊重意思自治,准确适用准据法,妥善审理涉外涉港澳台案件,平等保护中外当事人合法权益,不断提高海事审判的国际公信力和影响力,为优化营商环境、服务高水平对外开放发挥司法护航作用。厦门海事法院在益利船务有限公司与施某某等光船租赁担保合同纠纷案件中,认定非对称管辖权条款(Asymmetric Jurisdiction Clause)有效,体现了对当事人意思自治的充分尊重,符合国际商事海事交往的发展趋势和实践需求。南京海事法院在审理挪威籍船东BOA BARGES AS与南京奕淳船舶制造有限公司船舶建造合同纠纷一案中,双方当事人主动协商变更原先的伦敦仲裁和适用英国法的约定,选择在南京海事法院提起诉讼并适用中国法,法院用时27天化解持续5年的纠纷,展示海事司法的中国速度。青岛海事法院在依法扣押马绍尔群岛籍“尼莉莎(M/V NERISSA)”轮案中,外方当事人放弃伦敦仲裁,在法院促成下达成和解协议,新船东特意将船舶更名为“尊重(Respect)”,致敬中国法治。上海海事法院准确适用英国判例法审理胜船海事公司(Winship Maritime Inc.)船舶建造佣金合同纠纷案,双方当事人均服判息诉,实现准确适用外国法定分止争的良好效果,为涉外商事海事审判中外国判例法的查明与适用提供了实践样本,该案例刊载于英国知名出版社INFORMA PLC.出版的《中国海事商事法律报告》(《Chinese Maritime and Commercial Law Reports》)并收录于其电子数据库。朝鲜籍船舶“秃鲁峰3(TU RU BONG 3)”轮与韩国籍货船“海霓(HIGHNY)”轮在非我国管辖海域发生碰撞,双方当事人合意选择由上海海事法院行使管辖权并适用中国法。该案以及宁波、海口等海事法院审理的多起国际海事纠纷均系与中国没有连结点的外方当事人主动选择在中国海事法院提起诉讼,体现了对我国海事司法的信任,彰显了海事审判服务国家对外开放,营造稳定、公平、透明、可预期营商环境取得显著成效。
(五)维护船员合法权益,促进航运业健康稳定发展
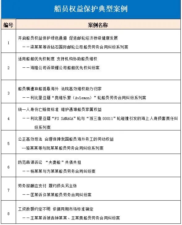
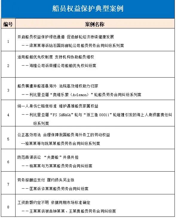
依法维护船员合法权益,对保障海上交通安全、维护航运业健康稳定发展具有重要意义。2020年最高人民法院制定《关于审理涉船员纠纷案件若干问题的规定》,对涉船员纠纷的船员劳动合同与劳务合同、居间合同等不同法律关系的认定及解决路径、船舶优先权、船员工资报酬的法律保护等问题作出规定,并在2020年6月25日“世界海员日”来临之际发布维护船员合法权益典型案例8件,涉及船舶优先权的具体认定、人身损害赔偿消除城乡差别、保护垫付费用第三方取得的船舶优先权等法律问题,体现诚实守信的社会主义核心价值观,为弥补立法缺位以及法规、规章规定较为原则的不足,提供明确的裁判指引,彰显了海事司法对维护船员合法权益,规范引导船员市场和航运市场秩序,促进船员服务行业高质量健康发展的重要作用。
各海事法院创新司法举措,全方位保护船员合法权益。
一是制定船员人身损害纠纷、劳务纠纷简案快审操作规程,开通绿色通道,做到“快立、快保、快审、快执”,缩短船员合法权益实现的周期。
二是构建“诉前联动纠纷解决”机制,与政府部门建立协作机制,快速高效化解纠纷。
三是加大司法救助力度。积极申请司法救助金,保证疫情防控期间因案致困致贫船员维持基本生活。
四是为国际船员的遣返提供人道主义援助。青岛海事法院审理的利比里亚籍“狮子(Sam Lion)”轮、广州海事法院审理的希腊籍“天使力量(Angelic Power)”轮等船员劳务合同纠纷案件中,各海事法院在依法扣押拍卖外轮过程中,安全、高效遣返外籍船员,赢得外国外交机构和外方当事人的高度评价,为妥善处置疫情期间全球性海员遣返难题、帮助航运企业复工复产提供了“中国方案”。
五是大连、厦门等海事法院专门发布涉船员纠纷审判情况专项报告,通报基本情况、工作亮点、审判观点和意见建议,延伸海事司法服务,不断提升船员的幸福感、安全感和获得感,促进了航运业的良性发展。
三、持续强化审判体系和能力建设,推进国际海事司法中心建设
随着“一带一路”建设的不断推进,国际航运中心继续向亚太地区和我国转移。海事司法是国际航运中心软实力的重要组成部分,中国航运贸易持续增长为海事审判提供了更加广阔的空间,进一步提升我国海事司法的国际地位和影响力,已是紧迫的现实需求、历史的必然选择以及大国的应有担当。
(一)完善涉海法律体系建设,提供海事审判制度保障
随着航运贸易实践的发展、相关法律的修改,海商法、海事诉讼特别程序法在实施过程中逐渐出现了很多与实践不相适应的问题,进一步提升和完善特色鲜明、科学合理的海事法律制度迫在眉睫。2018年9月,修改海商法作为“需要抓紧工作、条件成熟时提请审议”的第二类项目,列入十三届全国人大常委会发布的立法项目。该项工作由交通运输部负责牵头,最高人民法院深度参与海商法修法工作,组织全国资深海事法官进行研讨,结合审判实践提出修改意见,为海商法的修订贡献司法实践智慧。2019年7月,为了不断完善中国特色海事诉讼制度体系,推进建设国际海事司法中心,最高人民法院成立工作专班,针对修改海事诉讼特别程序法的必要性和可行性进行深入研究,在广泛征求意见的基础上,于2021年11月向全国人大常委会报送《关于建议修改<中华人民共和国海事诉讼特别程序法>的报告》,推动海事诉讼特别程序法修改纳入立法规划,并对重点修改内容提出了具体建议。该报告得到全国人大法工委的充分肯定,体现了最高人民法院科学总结海事诉讼30多年司法实践的成效和经验,与时俱进将海事诉讼法律制度逐步打造成为世界海事诉讼立法蓝本,向国际社会传播我国先进成熟的海事立法及司法经验的信心和决心。
2019年2月,最高人民法院审理的浙江隆达不锈钢有限公司诉A.P.穆勒-马士基有限公司(A.P. Moller-Maersk A/S)海上货物运输合同纠纷案、阿昌格罗斯投资公司(Archangelos Investments E.N.E.)“加百利(Archangelos Gabriel)”轮海难救助案和阿斯特克有限公司(ASTKCO.,LTD)申请设立海事赔偿责任限制基金案入选最高人民法院第21批指导性案例。2019年12月,天津市高级人民法院二审的吕某某等79人诉山海关船舶重工有限责任公司海上污染损害责任纠纷案入选最高人民法院第24批指导性案例。海事指导性案例归纳了具有普遍指导意义的法律适用规则,积极回应海事司法实践中反复出现但仍有争议的法律问题或者新类型案件的裁判规则,为同类案件的裁判提供了具体、明确的指导和参照。
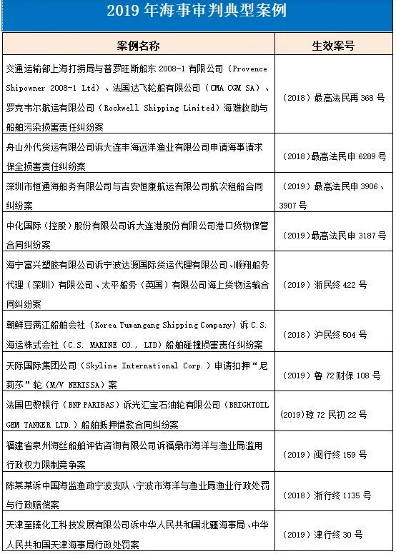
2020年6月,最高人民法院发布《关于依法妥善审理涉新冠肺炎疫情民事案件若干问题的指导意见(三)》,聚焦受疫情影响较大的运输合同、船舶建造、涉船员纠纷等案件的适用法律问题,提出解决方案,稳定中外当事人合理预期。该指导意见被联合国贸法会法规判例法系统收录。2021年12月,最高人民法院发布《全国法院涉外商事海事审判工作座谈会会议纪要》,对涉及运输合同、船舶物权等海事案件,仲裁司法审查案件,涉外案件送达、法律适用等问题作出规定,统一裁判尺度,成为全国海事审判实践的指南。自2018年-2021年,最高人民法院连续发布年度典型案例41件,充分展现了海事审判在提升海事司法理念、统一裁判尺度、提高诉讼服务水平等方面取得的成效,对完善和丰富新类型案件裁判规则,不断提升海事司法影响力和公信力具有重大意义。
(二)创新工作制度机制,完善海事审判体系
海事司法体系布局不断优化。为服务保障长江经济带发展和长三角区域一体化发展等国家战略,不断满足人民群众多元司法需求,对海事司法资源进行重要调整,2019年新设南京海事法院。为提供更便利的诉讼条件,武汉海事法院新设芜湖法庭,上海海事法院新设长兴岛法庭,宁波海事法院新设宁波自贸试验区法庭、筹备设立杭州法庭。海事法院派出法庭积极融入当地的国际与区域性航运中心、自贸试验区、“蓝色经济区”、中外工业园区建设等重点工作,受到地方党政机关的充分肯定。目前,全国11个海事法院共设立42个派出法庭和多个巡回审判点,以适应海事法院管辖区域线长面广的特点,增强海事审判的服务保障能力,极大方便了当事人诉讼。
海事行政诉讼审理机制更加成熟。海事行政审判支持监督海事行政机关依法行政,促进行政执法尺度统一,维护行政相对人合法权益,对助力涉海法治环境、营商环境、生态环境改善优化发挥了重要作用。宁波海事法院审理不服行政机关对“三无”船舶的行政处罚决定纠纷案件,体现了海事司法为依法开展海上执法活动,维护海运秩序,保护海上人命、财产和海洋生态环境安全提供的有力支持和监督。厦门海事法院审理福建省泉州海丝船舶评估咨询有限公司诉福鼎市海洋与渔业局滥用行政权力限制竞争案件,对规制、监督超越职权、滥用职权等违法行政行为,促进涉海行政机关提升依法行政水平和维护公开公平公正的市场竞争秩序,具有积极的导向意义。天津海事法院审理天津至臻化工科技发展有限公司诉北疆海事局、天津海事局行政处罚案件,对规范危险化学品的管理和运输具有良好指引作用。各地海事法院注重与行政机关的沟通协调,府院良性联动机制不断完善。宁波海事法院与浙江省司法厅联合设立浙江省海事行政争议调解中心,海事行政争议实质性化解工作成效明显。大连、天津、厦门、宁波等海事法院发布海事行政审判白皮书及典型案例,从司法角度对行政机关依法行政提出合理建议。
海事刑事案件试点稳步推进。最高人民法院有序推进海事法院试点管辖海事刑事案件,继2017年2月指定宁波海事法院试点管辖海事刑事案件之后,又指定海口海事法院试点受理了两件被告人犯非法捕捞水产品罪案件,并授权海南省高级人民法院指定海口海事法院试点管辖特定类型海事刑事案件。宁波、海口海事法院作为海事刑事案件管辖试点法院,积极与侦查、公诉机关建立协作工作机制,加强海事刑事案件的程序衔接。海南省高级人民法院与海南省人民检察院联合印发《关于建立海上刑事案件个案指定管辖工作机制的意见(试行)》,规范对海事刑事案件的移送、起诉等程序。宁波海事法院与舟山市人民检察院签署《关于加强协作配合推动海事审判与海洋检察工作高质量发展的纪要》,并在浙江省高级人民法院支持下持续加强与侦查机关、公诉机关以及其他有关政府部门的协作共商,探索建立相关工作机制。
(三)推进诉讼服务体系建设,打造海事纠纷解决优选地
提升司法服务水平。2019年8月30日,全国海事法院在全国范围内率先实现跨域立案,当事人可在全国任一海事法院立案窗口办理所有海事法院的立案手续。各地海事法院还陆续实现跨域材料转递、跨域卷宗查阅、跨域领取文书等诉讼服务功能,通过互联网为中外当事人提供诉讼指南、案件查询等服务,彻底打破管辖区域的地理限制。各海事法院持续深入渔村、码头等边远地区开展巡回收案、纠纷调处和法律宣传,打通海事司法服务最后一公里;与港航、商贸企业建立常态化交流机制,了解司法需求,提供司法服务,帮助企业防范化解法律风险,海事司法影响力和辐射力显著提升。上海、南京、武汉、宁波海事法院积极回应长三角一体化发展司法需求和司法关切,主动服务和融入长三角一体化发展,加强跨域司法协作,共同打造海事法院司法合作标杆示范。为提升涉外审判便利化程度,上海海事法院探索推广海事诉讼代理概括性授权司法认可机制,认可境外当事人授权我国境内的律师事务所、律师或者其在我国境内的分支机构对一定时期、一定范围内的诉讼案件进行代理,化解因办理授权委托公证认证手续导致涉外案件审判周期过长的问题,极大提升办案效率。10个海事法院设立英文门户网站,向全世界传播中国海事司法的声音。辽宁省高级人民法院为涉外海事审判配备同声传译室,实现庭审的多语种同声传译;厦门海事法院为部分民事裁判文书提供英文参考译本;上海海事法院推出中英文双语海事诉讼指南;广州、宁波等海事法院为外国当事人提供多语言诉讼服务。海事法院多语种应用走在中国法院的前列,在为当事人提供诉讼服务便利的同时,用海内外看得到、听得懂的方式讲述中国海事司法故事,增强海事司法的国际传播力。
推动海事纠纷多元化解决。各海事法院坚持源头化解,靠前服务,把非诉讼纠纷解决机制挺在前面,大力推进“两个一站式”建设,形成矛盾纠纷化解的“多车道”。南京海事法院在案源多发地设立水上交通事故、港口、涉渔纠纷一站式解纷中心,倡导诉前化解案件。天津海事法院设立京津冀货运代理纠纷调解中心,精准服务海运货运代理行业。上海、广州、武汉、天津等多家海事法院与中国海事仲裁委员会建立海事案件委托仲裁调解机制,上海海事法院与中国海事仲裁委员会共同发布《海事案件委托调解白皮书》,充分发挥仲裁机构的优势,纠纷化解成功率不断上升。大连海事法院在院本部和派出法庭设立诉调对接中心,以优质高效的解纷服务助力市场化法治化国际化营商环境建设。青岛海事法院与荣成海洋与渔业局、潍坊渔业协会等单位就诉前调解、渔船燃油补贴等事项达成协议,畅通诉调对接渠道。宁波海事法院发布海上枫桥经验白皮书,及时总结推广经验。海事法院一站式多元解纷机制和一站式诉讼服务中心建设特色突出,收获累累成果。
增强海事司法透明度。各海事法院积极拓展司法公开渠道,增强公开效果,构建开放、动态、透明、便民的阳光海事司法机制。自2018年至2021年,各海事法院连续发布中英文年度海事审判白皮书、专题审判报告55件,涉及海事法院全面工作,以及海上货物运输合同、船舶碰撞、船舶共有、海洋渔业、海事执行等多个法律专题,全方位多角度公开审判执行数据、工作亮点、问题建议和典型案例等,在全国法院系统独具特色,展示真实、立体、全面的中国海事司法,不断提升透明度,扩大国内国际影响力。2020年大连海事法院裁判文书上网率、依托中国审判流程信息公开网实现审判流程有效公开率均居所在省中级法院第1位。中国社会科学院法学研究所持续关注中国海事法院司法公开状况,连续发布中国海事司法透明度指数报告,对海事法院典型案例发布、外文网站建设等司法公开化举措给予积极评价。
(四)注重强化队伍建设,增强海事司法能力
加强培训调研。一是强化实务培训。最高人民法院和相关高级人民法院定期开展海事审判实务培训和进行针对性授课指导,提升海事审判队伍整体业务能力。二是开展法治研究。最高人民法院充分发挥先后在上海海事法院、浙江省高级人民法院和广州海事法院设立的国际海事司法基地的作用,密切关注海事司法理论和实务前沿热点和新情况、新问题,加强前瞻性调查研究,切实增强司法调研的针对性和时效性,为建设国际海事司法中心,助力构建海洋命运共同体进行理论和实践探索。三是深化学术研讨。各海事法院积极设立各类学术交流平台,鼓励审判人员提升学术研究能力。由宁波、广州、厦门海事法院先后承办的全国海事审判研讨会,紧贴国家发展战略和海事审判实务工作需要开展研讨,不断推动海事审判理论研究走深走实。广州海事法院举办的广州海法论坛、武汉海事法院依托长江海商法学会举办的学会年会等平台已初步成为规格较高、全国知名的海事海商法研讨学术盛会。海事法官活跃在中国海法高端论坛、东亚海法论坛、各地海商法学研究会年会上,为各类海事海商学术研究贡献智慧,展示海事法官的风采。不断强化的培训调研,为提升海事审判水平和能力,打造高素质的海事审判专业队伍奠定了坚实基础。
扩大国际交流。最高人民法院于2021年10月举办海上丝绸之路(泉州)司法合作国际论坛,与来自巴西、俄罗斯、新加坡、南非等21个国家和国际海事组织、国际海底管理局等国际组织代表,围绕海洋自然资源与生态环境保护法律问题、船舶司法出售的国际承认问题、新冠疫情下船员权益的保护等海事热点问题进行深入讨论,广泛凝聚各国对共建“一带一路”和构建海洋命运共同体理念的共识,有力促进与会各方在司法领域的互学互鉴与交流合作。最高人民法院持续派员积极参与《船舶司法出售国际效力公约草案》(北京草案)的制定,为推动草案的公约化进程发挥重要作用,不断提升中国司法的国际话语权和影响力。从海事法院选拔优秀人才参加中英、中法、中新、中非等多个国际法治论坛、研讨活动以及可转让多式联运单证法律问题研究等国际会议,更多中国法官登上国际舞台,诠释中国法治经验,为国际规则的形成和制定贡献“中国智慧”。广州海事法院和大连海事大学法学院联合举办“东亚海法论坛”,为海事法官提供与来自中国香港、日本、韩国的海商法学者、海事律师和航运界人士交流的平台。不断深入的国际交流,为培养具有国际视野、通晓国际海事法律、熟悉国际航运实务的复合型海事审判专业队伍创造了实践平台。
(五)强化现代科技支撑,提升海事审判信息化水平
建设全新中国海事审判网。2021年最高人民法院规划“中国海事审判网”,打造一体化智能平台,由广东省高级人民法院支持、广州海事法院承建。网站并存中、英文两种界面,设置内外网两个平台,覆盖全国11家海事法院及其上诉审高级人民法院和最高人民法院的海事审判业务,面向中外当事人提供网上立案、线上庭审、云端执行等在线诉讼服务,打造全能化数字海事诉讼新模式;面向社会公众和专家学者发布权威海事司法信息、展示海事司法成就,拓展海事司法的公众传播力;面向海事法官提供辅助办案、科学管理的智慧支撑,满足海事审判工作需求。网站打通、链接、融合人民法院各类信息化平台,通过信息共建共享共用,实现“智服、智宣、智审、智管”多重功能,推动海事审判与智慧法院建设深度融合,促进提升海事审判智能化水平。网站设置的The Voice of Judge(法官说法)、船舶扣押拍卖、船舶数据分析系统、船舶评估系统、海事司法案例库等具有海事特色的栏目和功能,对于便利当事人诉讼、提升海事审判质效、展示海事审判成就、提高海事司法影响力、推动海事审判高质量发展具有重要意义。
推动智慧海事法院特色化发展。各地海事法院依托信息化、大数据科技成果,积极开发各具特色的审判辅助工具,提升海事审判信息化水平。广州海事法院开发的“船舶评估系统”,通过根据船舶价值评估方法构建系统数据模型,可以快速、准确地免费评估船舶价值,为当事人节省传统评估所需的时间和费用,为案件调解、船舶拍卖提供绿色、环保、低碳的专业数据参考。上海海事法院开发的“船货港数据一体化智能辅助系统”,具备船舶实时查询、轨迹查询、船舶碰撞模拟和船舶预警追踪四大功能,通过大数据为海上侵权纠纷的碰撞事实、碰撞紧迫局面成因等提供智能化分析,为法官审理案件提供信息化支撑。宁波海事法院依托最高人民法院国际海事司法浙江基地打造的海事司法案例库,系全国首个深度融合海事法律专业知识服务+案例大数据智推的互联网海事法律服务平台。截至2021年底,案例库的海事裁判栏目收录122115条裁判文书数据,涵盖海事法官办案所需的各类海事专业数据资源,为类案、关联案件强制检索机制的有效运行提供可靠保障,有助于规范法官裁量权、统一裁判尺度。海事审判信息化、数字化、智能化建设全面推进,司法与数字科技融合,线下诉讼与线上诉讼融合,推动了诉讼模式变革。疫情期间,各海事法院依托智慧法院建设成果,有效克服疫情对正常诉讼活动的影响,切实为中外当事人提供全方位全流程“无接触式”在线诉讼服务,实现“审判执行不停摆、公平正义不止步”,科技赋能海事司法展现广阔前景。
后 记
党的二十大报告指出:“推进高水平对外开放”“发展海洋经济,保护海洋生态环境,加快建设海洋强国”。《中华人民共和国国民经济和社会发展第十四个五年规划和2035年远景目标纲要》提出:“坚持陆海统筹、人海和谐、合作共赢,协同推进海洋生态保护、海洋经济发展和海洋权益维护,加快建设海洋强国”“加强海事司法建设,坚决维护国家海洋权益”。面对新形势新任务,全国海事审判三级法院将继续坚持以习近平新时代中国特色社会主义思想为指导,深入践行习近平法治思想,认真学习贯彻党的二十大精神,充分发挥海事审判职能作用,向海图强,奋发有为,努力为建设现代海洋产业体系、打造可持续海洋生态环境、深度参与全球海洋治理贡献司法智慧和力量。滴水穿石,涓流成河。中国海事审判,正沿着建设国际海事司法中心、参与构建海洋命运共同体的航道加速前行。
--------------------------------
附录:
一、2018-2021年期间发布、修订的涉海司法解释

二、2018-2021年期间发布的海事指导性案例和典型案例





