今起!多国赴华航班查验48小时核酸, 船员境外换班须了解!
随着我国自1月8日实施新冠病毒感染“乙类乙管”后,给中国船员回国和出境带来便利,许多船舶都会选择在境外换员。
不过,近日多国就对华入境政策做了调整,而近日我国部分驻外大使馆也发布通知,要求各大航空公司负责查验旅客登机前48小时内核酸证明,这将对船员境外换班带来一定影响。
在此,对近日产生变化的入境政策进行汇总,供船员境外换班参考。
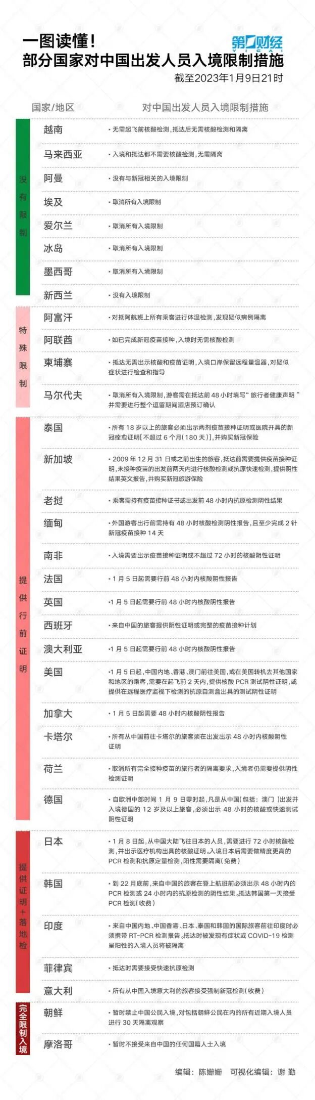
这些国家对中国出发人员实施入境限制
船员境外换班须了解
自中国决定1月8日起实施新冠病毒感染“乙类乙管”,取消入境隔离和检查核酸证明的限制以来,个别国家针对来自中国的旅客出台了入境限制措施,有的国家甚至暂时限制来自中国的旅客入境。
尽管自1月8日起,国家移民管理局也宣布有序恢复受理审批中国公民因出国旅游、访友申请普通护照,恢复办理内地居民旅游、商务赴港签注,但目前看来,去部分国家还无法说走就能走,船员境外上船受影响。

除上表中所列国家外,暂无限制措施的国家还有:
德国
德国反对对中国实施防疫特别措施,目前没有设置入境限制。
希腊
根据国际组织和欧盟的建议,希腊不会对国际流动采取限制措施。
由于仍有多国没有公布具体防疫政策,对于需要赴外国进行换班上船的船员,需在确认行程前时时关注目的地国家的政策。
今起实施!
中国驻多国大使馆发文:要求航空公司查验旅客48小时核酸
1月15日起,中国驻美使馆、中国驻加拿大使馆、中国驻日本大使馆、中国驻新加坡大使馆发文,内容均为:1月17日起,直飞赴华航班的航空公司将负责查验旅客登机前48小时内核酸证明,中国海关将在旅客入境时抽查。
此外,伊朗马汉航空也于昨天深夜发文,自1月17日起将在德黑兰机场值机柜台和中转区域,检查马汉航空赴华航班起飞前48小时内核酸检测阴性证明。
根据《关于对新型冠状病毒感染实施“乙类乙管”的总体方案》(下称“乙类乙管”总体方案),1月8日起,中国正式取消入境全员核酸检测和集中隔离。要求来华人员在行前48小时进行核酸检测,结果阴性者可来华,无需向我驻外使领馆申请健康码,将结果填入海关健康申明卡。入境后健康申报正常且海关口岸常规检疫无异常者,可放行进入社会面。
据了解,自1月8日到现在,从不少国家回国仍会有航空公司在登机前查验旅客的48小时核酸,但从有些国家回国,机场和航空公司已经不检查核酸。而此次中国驻多国使馆发布的通知,意味着对回国登机前查验48小时内核酸阴性报告的要求进行了强化严查。
外交部:这些国家,未来航班会增加
将便利船员换班
1月11日,外交部发言人汪文斌主持例行记者会,在谈及中外人员往来暂行措施时表示,许多国家热烈欢迎中国游客到访,如泰国副总理等政府官员前往机场迎接中国赴泰航班并送上卫生防疫包和花环,泰国国家旅游局局长现场用中文对游客说“中泰一家亲”;马尔代夫外交部官方网站和推特发表声明,欢迎中国调整出入境措施,热切期盼中国游客尽早来马旅游;柬埔寨首相洪森提出希望今年接待200万人次的中国游客;印尼等国专门安排说中文的人员进行对接,巴厘岛等旅游胜地因疫情暂停的中餐厅陆续恢复营业,当地旅行社也相继推出春节旅游产品。

图源:外交部
汪文斌说,中方也会为游客前往这些国家旅游提供更多便利,增加中国往返上述国家的直航航班数量。这意味着,中国船员在这些国家境外换班将更加便利。