中海油重大人事变动!
11月27日,中国海洋石油有限公司发布《关于董事、高级管理人员变更及调整董事会下属委员会组成的公告》:
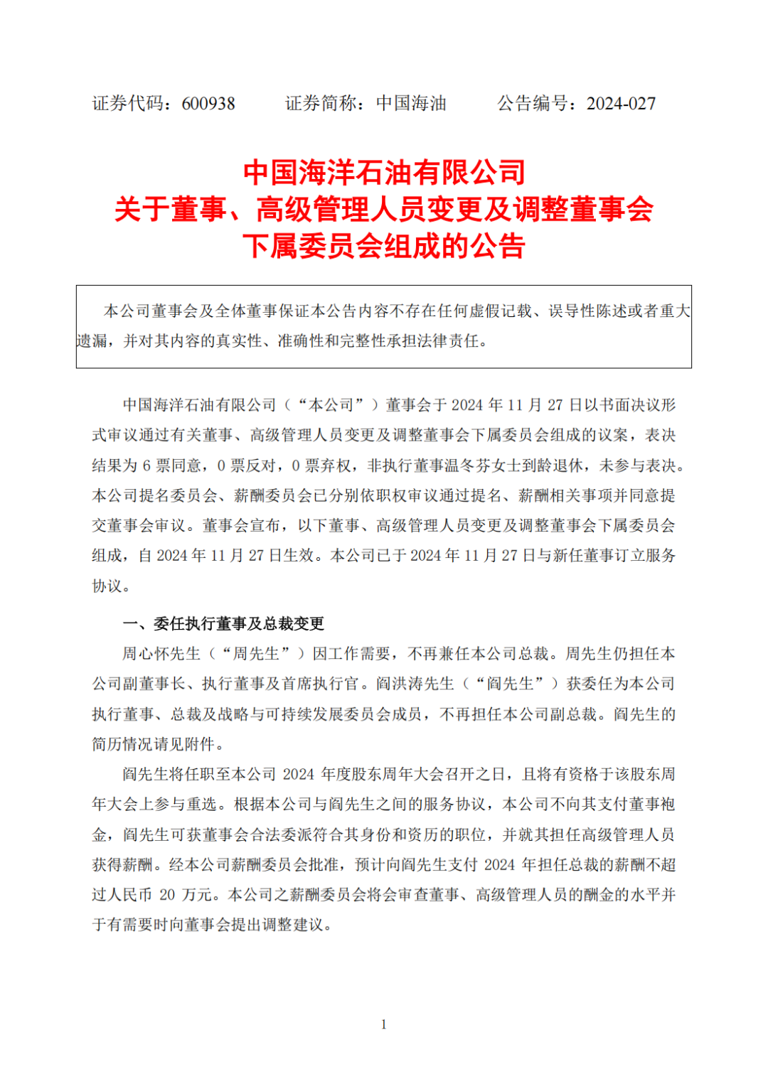
一、委任执行董事及总裁变更
周心怀因工作需要,不再兼任中国海洋石油有限公司总裁,仍担任中国海洋石油有限公司副董事长、执行董事及首席执行官。
阎洪涛任中国海洋石油有限公司执行董事、总裁及战略与可持续发展委员会成员,不再担任中国海洋石油有限公司副总裁。
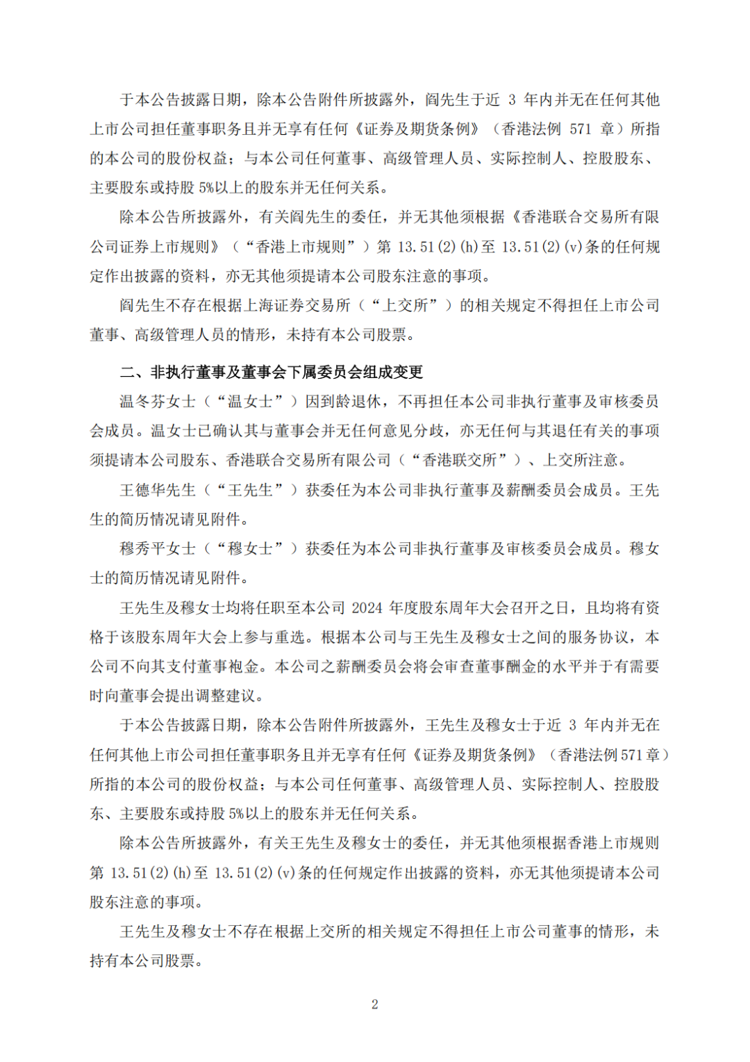
二、非执行董事及董事会下属委员会组成变更
温冬芬因到龄退休,不再担任中国海洋石油有限公司非执行董事及审核委员会成员。
王德华获委任为中国海洋石油有限公司非执行董事及薪酬委员会成员。
穆秀平获委任为中国海洋石油有限公司非执行董事及审核委员会成员。
三、执行副总裁及安全总监变更
曹新建因工作需要,不再担任中国海洋石油有限公司执行副总裁及安全总监。
孙大陆获委任为中国海洋石油有限公司执行副总裁,阎洪涛先生兼任中国海洋石油有限公司安全总监。

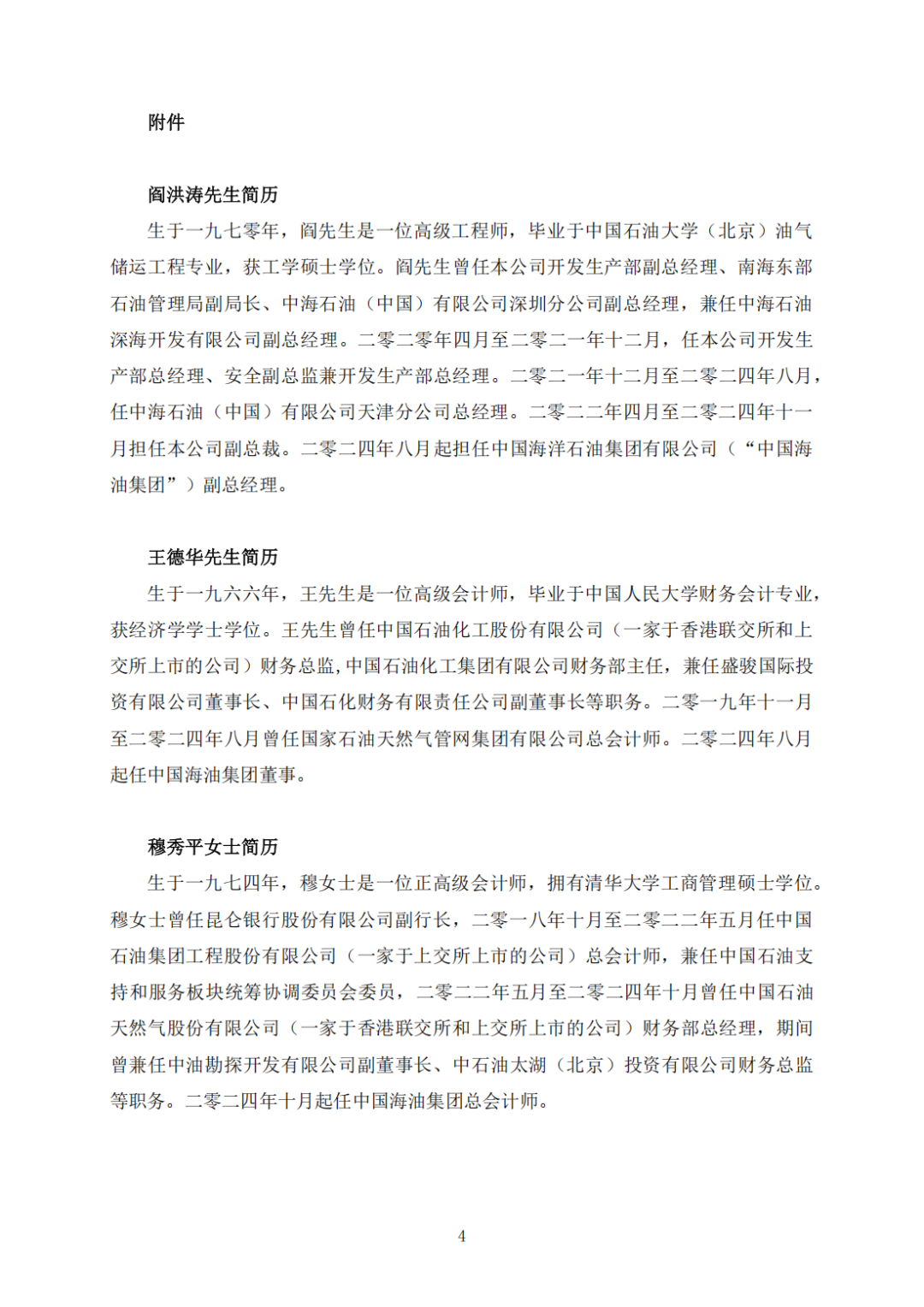
阎洪涛,生于一九七零年,高级工程师,毕业于中国石油大学(北京)油气储运工程专业,获工学硕士学位。
曾任中国海洋石油有限公司开发生产部副总经理、南海东部 石油管理局副局长、中海石油(中国)有限公司深圳分公司副总经理,兼任中海石油 深海开发有限公司副总经理。
二零二零年四月至二零二一年十二月,任中国海洋石油有限公司开发生产部总经理、安全副总监兼开发生产部总经理。二零二一年十二月至二零二四年八月, 任中海石油(中国)有限公司天津分公司总经理。二零二二年四月至二零二四年十一月担任中国海洋石油有限公司副总裁。二零二四年八月起担任中国海洋石油集团有限公司副总经理。

王德华,生于一九六六年,高级会计师,毕业于中国人民大学财务会计专业, 获经济学学士学位。
曾任中国石油化工股份有限公司财务总监,中国石油化工集团有限公司财务部主任,兼任盛骏国际投 资有限公司董事长、中国石化财务有限责任公司副董事长等职务。
二零一九年十一月 至二零二四年八月曾任国家石油天然气管网集团有限公司总会计师。二零二四年八月起任中国海油集团董事。

穆秀平,生于一九七四年,正高级会计师,拥有清华大学工商管理硕士学位。
曾任昆仑银行股份有限公司副行长,二零一八年十月至二零二二年五月任中国石油集团工程股份有限公司总会计师,兼任中国石油支持和服务板块统筹协调委员会委员,二零二二年五月至二零二四年十月曾任中国石油天然气股份有限公司财务部总经理,期间曾兼任中油勘探开发有限公司副董事长、中石油太湖(北京)投资有限公司财务总监等职务。
二零二四年十月起任中国海油集团总会计师。

孙大陆,生于一九六八年,高级经济师,毕业于对外经济贸易大学工商管理专业,获工商管理硕士学位。
曾任中国海洋石油(新加坡)国际有限公司总经理,中国海洋石油有限公司销售部总经理、原油与天然气销售部总经理,中海石油化工进出口有限公司总经理,中国海油集团销售分公司总经理,中海石油炼化有限责任公司副总经理, 中国海油集团和中国海洋石油有限公司规划计划部总经理。




