万万没想到,《垃圾记录簿》居然还有第二部分?
《国内航行海船法定检验技术规则(2020)》 《MARPOL 73/78》防污公约 2016年10月28日通过第MEPC.277(70)号决议《防污公约》附则 V 修正案(2018年3月1日生效),根据MARPOL 附则 V第10条规定,400 总吨及以上的国际航行船舶和核准载运15名或以上人员的国际航行船舶,以及固定或浮动平台,均应备有一份 《垃圾记录簿》。同时根据中国海事局海危防 〔2018〕 56号文件规定,MARPOL Annex V 2016年修正案适用于我国沿海航行船舶。因此,国内航行海船也需要配备2018版《垃圾记录簿》。






根据《国际防止船舶造成污染公约》附则V的2016年修正案要求,船舶应将垃圾分为A至K类。

其中,A至I类垃圾适用于所有船舶,记录在《垃圾记录簿》第一部分中。
J-货物残余(对海洋环境无害物质)和K-货物残余(对海洋环境有害物质)类垃圾,适用于载运固体散装货物船舶,记录在《垃圾记录簿》第二部分中(如下图)。


货物残余定义:货物残余指《国际防止船舶造成污染公约》其它附则未涵盖,且在装卸作业后遗留在甲板上或货舱内的任何货物的残余物,包括装载和卸载的多余货物或溢出物,无论其处于潮湿或干燥条件下或是夹带在洗涤水中,但不包括进行清扫后在甲板上或船舶外表面残留的货物灰尘。
根据定义,如果船舶在下一行次需要装载不同种类的货物,比如本航次装煤炭,下一行次计划要装铁矿石、水泥、水渣粉、谷物、砂石、化肥等等,都有可能会产生货物残余物,接下来让我们一起看看常见的几种散货船货物残余物和他们的分类吧。
1、煤[K-货物残余(对海洋环境有害物质)]

2、铁矿粉[J-货物残余(对海洋环境无害物质)]

3、红矾土[J-货物残余(对海洋环境无害物质)]

4、镍矿[J-货物残余(对海洋环境无害物质)]

5、谷物[J-货物残余(对海洋环境无害物质)]

6、石英砂[J-货物残余(对海洋环境无害物质)]

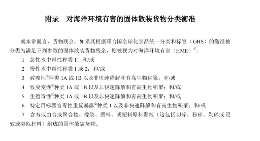
固体散装货物残余只要符合下列参数,该货物残余将被认定为对海洋环境有害物质(HME):

所以,鉴于相关法律法规和国际公约的要求,海事部门在此提醒广大船员朋友们,对于散货船、多用途船、干散货船、杂货船,只要装载固体散货,就要配备垃圾记录簿的第二部分,并且要做好记录。