注意!木炭运输安全新规!
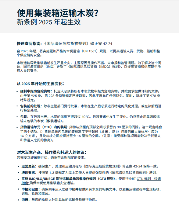
在2026年国际海事组织(IMO)的强制性规定实施前,航运业正在采取积极行动,实施更完善的木炭运输安全措施。 为应对一系列因木炭处理不当而导致的严重火灾,托运人应就承运人将于今年逐步实施更严格的规定做好准备。 世界航运理事会(WSC)总裁兼首席执行官Joe Kramek表示:“我们已经经历了太多因木炭处理不当而导致的船舶火灾,而这些火灾都是可以避免的。” Kramek补充道:“这些火灾危及了船员和货物,并造成了悲剧性的后果。” 新规定要求所有木炭货物均须根据《国际海运危险货物(IMDG)规则》的要求申报为危险货物。对木炭运输的处理、包装和装载,也有新的要求。 世界航运理事会在协商和推动这些国际法规的重大改进方面发挥了重要作用。 Joe Kramek表示:“我们迫切希望看到新法规的实施,因为当前情况不足以保障船员、货物和船只的安全。” Kramek补充道:“将所有木炭视为危险品,可确保统一的安全标准,并为包括托运人和承运人在内的所有相关人员提供相应工具和明确指导,防止未来再次发生悲剧。” 世界航运理事会与IG P&I和TT Club制定了一份快速查阅指南,以确保托运人充分了解这些变化。