2022年全国及各省市航运政策汇总及解读
1、政策历程图
中国政府颁布一系列政策支持航运产业的发展。近年来,随着我国国际地位的不断提升,我国航运行业政策从初步建立自由贸易试验区发展至打造综合性航运物流中心和示范区,目前已经形成了一系列航运枢纽。未来,随着沿海及沿江地区重要城市航运基础设施的完善,国际及区域政策将持续出台,以支持重要枢纽的功能完善和升级。

2、国家层面政策汇总及解读
国家层面航运业政策汇总
全球制造业不断向中国聚集,物流需求越来越高,因此,航运基础设施的压力也逐渐提高,为国内外满足日益增长的航运需求,我国提出了2035年基本建成便捷顺畅、经济高效、安全可靠、绿色集约、智能先进的现代化高质量国家综合立体交通网,近年来,国家也陆续密集出台了一系列发展政策与发展规划。
截止2022年4月初,我国航运行业相关政策及规划如下:


《关于印发“十四五”现代综合交通运输体系发展规划的通知》解读
2022年1月,我国发布了《“十四五”现代综合交通运输体系发展规划》,提出到2025年,综合交通运输基本实现一体化融合发展,智能化、绿色化取得实质性突破,综合能力、服务品质、运行效率和整体效益显著提升,交通运输发展向世界一流水平迈进。其中,我国内河高等级航道里程计划从2020年的1.61万公里增长至2025年的1.85万公里,并大力发展货物多式联运。

《推进多式联运发展优化调整运输结构工作方案(2021—2025年)》解读
大力发展多式联运,推动各种交通运输方式深度融合,进一步优化调整运输结构,提升综合运输效率,降低社会物流成本,促进节能减排降碳,2021年12月,我国发布了《推进多式联运发展优化调整运输结构工作方案(2021—2025年)》,提出到2025年,多式联运发展水平明显提升,基本形成大宗货物及集装箱中长距离运输以铁路和水路为主的发展格局,全国铁路和水路货运量比2020年分别增长10%和12%左右,集装箱铁水联运量年均增长15%以上。重点区域运输结构显著优化,京津冀及周边地区、长三角地区、粤港澳大湾区等沿海主要港口利用疏港铁路、水路、封闭式皮带廊道、新能源汽车运输大宗货物的比例力争达到80%。

行业重点目标解读
2022年1月发布的《“十四五”现代综合交通运输体系发展规划》中,提出到2025年,综合交通运输基本实现一体化融合发展,智能化、绿色化取得实质性突破,综合能力、服务品质、运行效率和整体效益显著提升,交通运输发展向世界一流水平迈进。其中,到2025年,内河高等级航道里程目标为达到1.85万公里,同时,集装箱铁水联运量年平均增长15%以上。
另外,还有诸多政策也提出了关于航运的一系列目标,均对航运行业的发展有推动作用,总结如下:

国家层面航运业发展方向解读
除了提高全国航运相关港口、航道建设水平以外,多项政策均提到了多式联运的助推,即由两种及其以上的交通工具相互衔接、转运而共同完成的运输过程统称为复合运输。运用在航运行业中,也就是提高航运、陆运等多种货运方式的结合,建设多式联运基地,使航运更快速地运转。另外,随着我国信息化水平的不断提高,智慧航运的概念也在不断推广,部分企业已经将其运用在实际应用中。可以想象,未来多式联运、智能化仍将是航运业的一大趋势。

3、各省市层面的政策汇总及解读
31省市航运业政策汇总
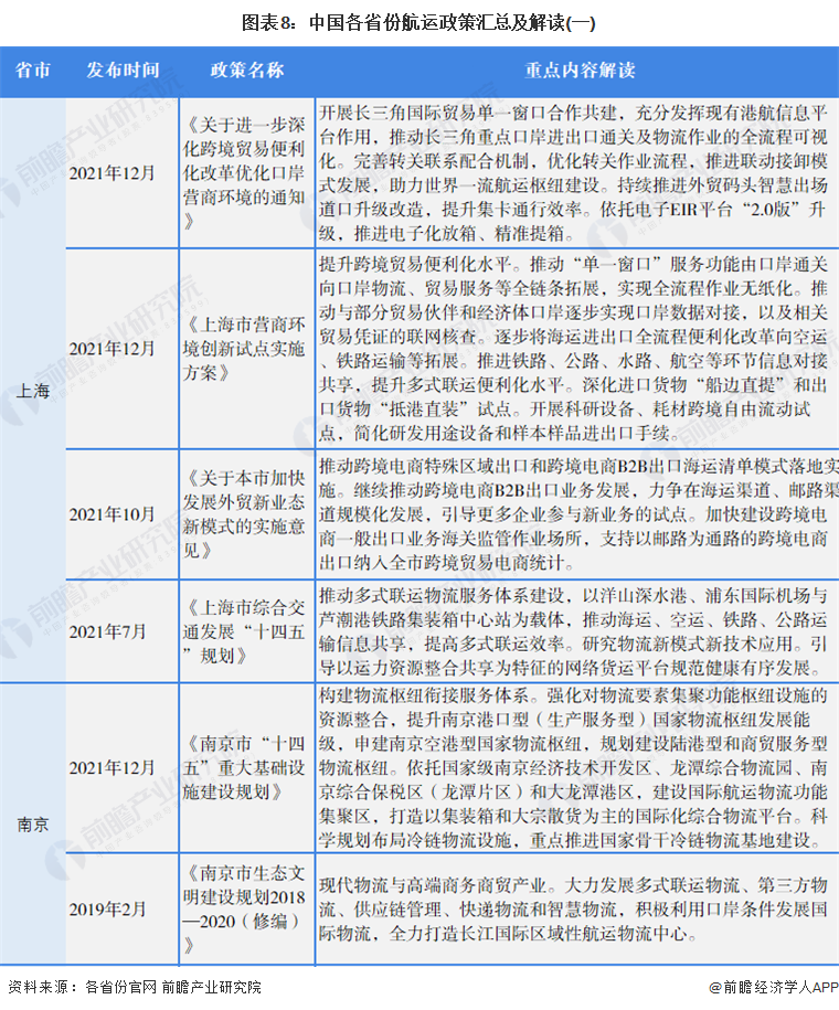
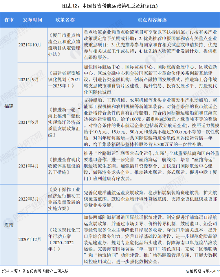
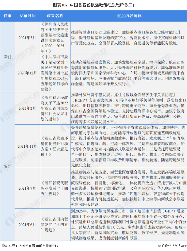
目前,我国航运行业主要集中在东部、南部沿海以及长江中下游一带,政策也多密集发布于这几大区域,主要涉及港口建设、物流多式联运和企业补贴等多个方面。
截止2022年4月,部分省市航运行业相关政策及规划如下:





31省市航运业发展规划解读
在国家推动航运发展的趋势下,各级政府也出台了相关规划。出台的航运相关规划目标主要涉及集装箱吞吐量和航道情况两方面。其中大部分省市提出了2025年集装箱吞吐量目标,据以下统计,上海市2025年集装箱吞吐量目标最高。
